Part Number : SL1925
Function : 4.75-5.25V; satellite zero IF QPSK tuner IC. For satellite receiver systems, data commnucations systems
Manufacturer : Mitel Networks
Pinout :
Description
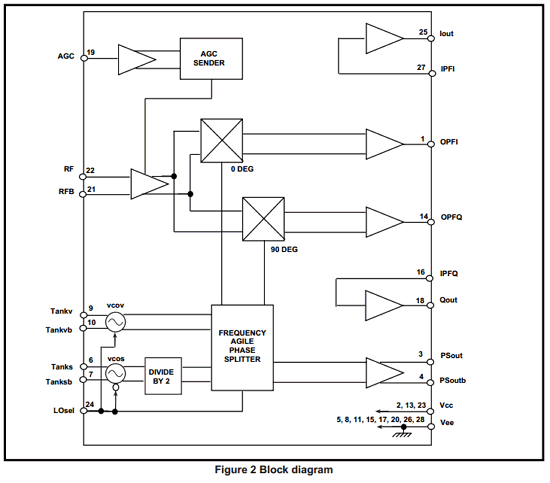
The SL1925 is a wideband quadrature converter operating from 950 to 2150 MHz, intended primarily for application in satellite tuners.
Datasheet PDF Download
Other datasheets in the file :
SL1925,SL1925KG,SL1925NP2S,SL1925NP2T

