Part Number : TDA7421N
Function : HIGH PERFORMANCE FRONT-END IC FOR AM/FM RECEIVERS / TQFP64 Package
Manufacturer : STMicroelectronics
Pinout :
Description
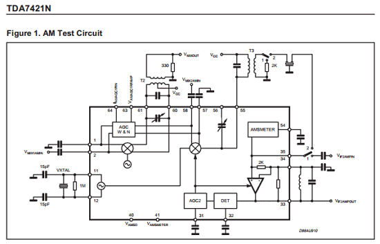
The TDA7421N is a high-performance tuner circuit which integrates AM and FM sections, PLL frequency sinthesizer and IF counter on a single chip.
Use of BICMOS technology allows the implementation of tuning functions with a minimum of external components.Value spread of external components can be fully compensated by means of on-chip electrical adjustment controlled by external µP.
Datasheet PDF Download
Other datasheets in the file :
TDA7421N


