PA3001-A Schematic

Part Number : PA3001-A

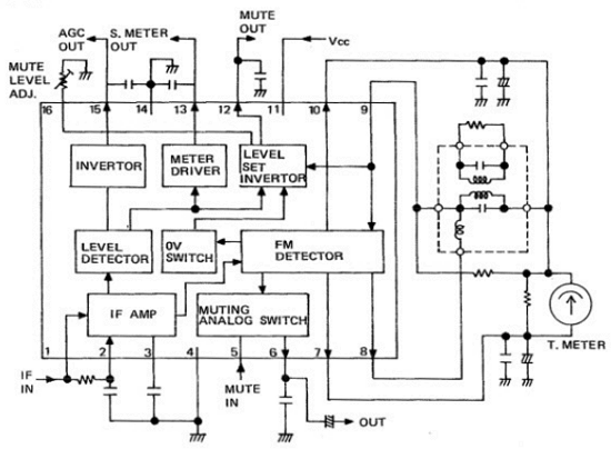
Function : FM IF System / Silicon Monolithic Bipolar Linear

Manufacturer : Unspecified

Pinout :

PA3001-A datasheet

Description

Datasheet PDF Download

PA3001-A pdf

Other datasheets in the file :
PA3001-A,PA3001A
Datasheet PDF

This entry was posted in Uncategorized. Bookmark the permalink.