Part Number : LM317M
Function :500 mA Adjustable Output, Positive Voltage Regulator
Manufacturer : ON Semiconductor
Pinout :
Description
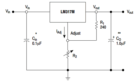
The LM317M is an adjustable three−terminal positive voltage regulator capable of supplying in excess of 500 mA over an output voltage range of 1.2 V to 37 V. This voltage regulator is exceptionally easy to use and requires only two external resistors to set the output voltage. Further, it employs internal current limiting, thermal shutdown and safe area compensation, making it essentially blow−out proof.
The LM317M serves a wide variety of applications including local, on−card regulation. This device also makes an especially simple adjustable switching regulator, a programmable output regulator, or by connecting a fixed resistor between the adjustment and output, the LM317M can be used as a precision current regulator.
![]()
Datasheet PDF Download
Other datasheets in the file :
LM317M, LM317MABDTG, LM317MABDTRKG, LM317MABTG, LM317MADTRKG
