Part Number : XC6206
Function : Low ESR Cap. Compatible Positive Voltage Regulators
Manufacturer : TOREX SEMICONDUCTOR
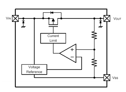
Pinout :
Description
The XC6206 series are highly precise, low power consumption, high voltage, positivevoltage regulators manufactured using CMOS and laser trimming technologies.
The series provides large currents with a significantly small dropout voltage. The XC6206 consists of a currentlimiter circuit, a driver transistor, a precision reference voltage and an error correction circuit.
The series is compatible with low ESR ceramic capacitors. The currrent limiter’s foldback circuit also operates as a short protect for the output current limiter and the output pin.
Output voltage can be set internally by laser trimming technologies. It is selectable in 0.1V increments within a range of 1.2V to 5.0V. SOT-23, SOT-89, TO-92 and USP-6B packages are available.
Datasheet PDF Download
Other datasheets in the file :
XC6206,XC6206P122,XC6206P302,XC6206P502

