Part Number : TDA1517P
Function : 2 x 6 W stereo power amplifier
Manufacturer : NXP Semiconductors.
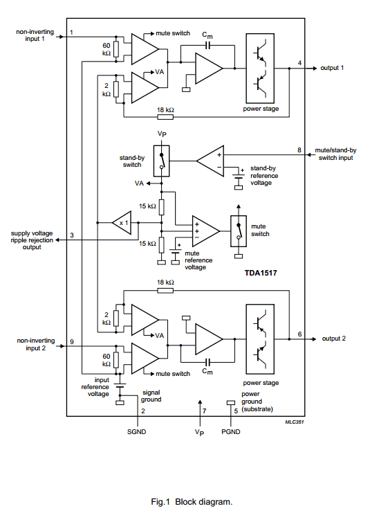
Pinout :
Description
The TDA1517 is an integrated class-B dual output amplifier in a plastic single in-line medium power package with fin (SIL9MPF), a plastic rectangular-bent single in-line medium power package with fin (RBS9MPF) or a plastic heat-dissipating dual in-line package (HDIP18).
The device is primarily developedfor multi-media applications.


