Part Number : STR-X6750B
Function :STR-X6750B / Power IC for Quasi-Resonant Type Switching Power Supply
Manufacturer : Sanken Electric co.,ltd.
Pinout :
Description
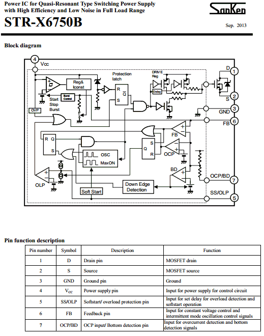
The STR- X6750B is power IC for quasi-resonant type switching power supply, incorporating a power MOSFET and a controller IC. The product achieves high efficiency and low noise power supply systems by the quasi-resonant operation.

Datasheet PDF Download
Other datasheets in the file : STR-X6750B,STRX6750B
