Part Number : SJ8305
Function : 5W Class-D audio power amplifier circuit
Manufacturer : Unspecified
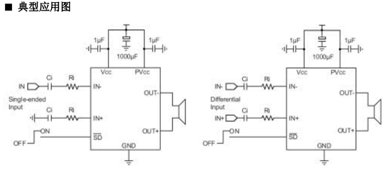
Pinout :
Description
SJ8305 is a single-channel full-bridge Class D audio power amplifier output. When the supply voltage is 5V, while ensuring THD less than 10% Under the circumstances, providing 5W output power to 2Ω to 4 Ω speaker or speakers can provide output power of 3W. The sound Frequency power amplifiers few external components.
Features SJ8305 circuit for external control, low-power shutdown mode and an internal thermal protection, and reduced “in the circuit open Machine surge pulse. “


