Part Number : OPA857
Function :Differential Output Transimpedance Amplifier / VQFN (16) Package
Manufacturer : Texas Instruments
Pinout :
Description
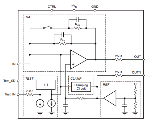
The OPA857 is a wideband, fast overdrive recovery, fast-settling, ultralow-noise transimpedance amplifier targeted at photodiode monitoring applications. With selectable feedback resistance, the OPA857 simplifies the design of high-performance optical systems.
Very fast overload recovery time and internal input protection provide the best combination to protect the remainder of the signal chain from overdrive while minimizing recovery time. The two selectable transimpedance gain configurations allow high dynamic range and flexibility required in modern transimpedance amplifier applications. The OPA857 is available in a 3-mm × 3-mm VQFN package.

Datasheet PDF Download
Other datasheets in the file : OPA857, OPA857IRGTR, OPA857IRGTT
