Part Number : OB2263
Function :Current Mode PWM Controller
Manufacturer : Unspecified
Pinout :
Description
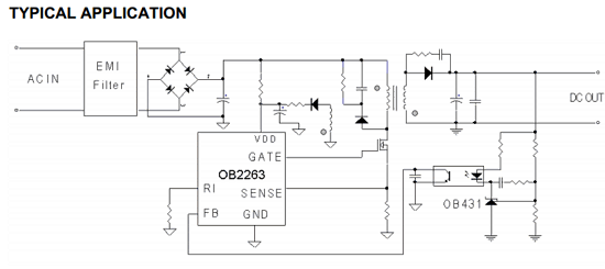
OB2263 is a highly integrated current mode PWM control IC optimized for high performance, low standby power and cost effective offline flyback converter applications in sub 30W range.
PWM switching frequency at normal operation is externally programmable and trimmed to tight range. At no load or light load condition, the IC operates in extended ‘burst mode’ to minimize switching loss.
Lower standby power and higher conversion efficiency is thus achieved.
Datasheet PDF Download
Other datasheets in the file :
OB2263, OB2263A, OB2263AP, OB2263C, OB2263CP

