Part Number : NPD5565
Function : N Channel JFET NPD5565 / mini-DIP
Manufacturer : National ->Texas Instruments
Pinout :
Description
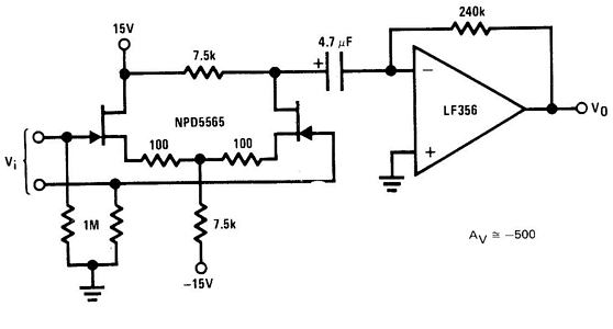
Differential connection of National NPD5565 dual JFET is used when balanced inputs and low distortion are main requirements for AC amplifier, Combination with LF356 opamp shown gives gain of about 500. Noise is somewhat higher than with single-ended JFET.-“FET Databook,” National Semiconductor, Santa Clara, CA, 1977, p 6-17-6-19.
Datasheet PDF Download
Other datasheets in the file :
2N2908,2N3955,2N3956,2N3958,2N5197
