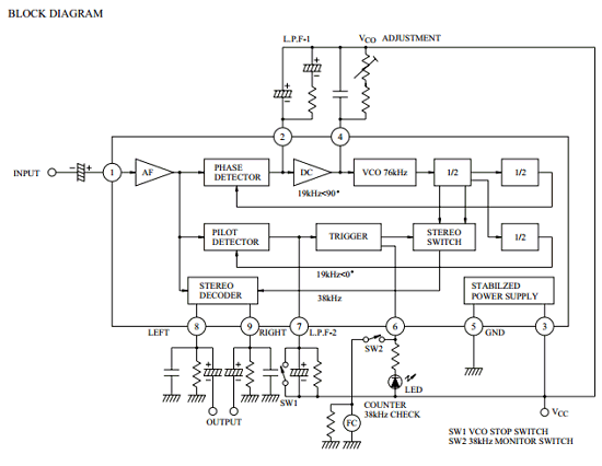
Part Number : KIA6043S
Function : PLL FM stereo multiplex for audio / SIP-9 Pin
Manufacturer : KEC
Pinout :
Description
The KIA6043S is PLL FM stereo multiplex IC.
It is suitable for automotive applications and portable radio applications because of space merit by the package and wide supply voltage range.



