Part Number : KA3842AM
Function : Linear integrated circuit
Manufacturer : Wing Shing International Group
Pinout :
Description
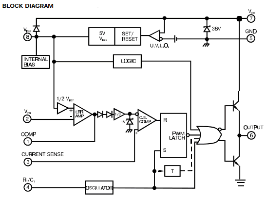
The KA3842A are fixe frequency current-mode PWM controller. They are specially designed for OFF-Line and DC-to-DC converter applications with minimal external components. These integrated circuits feature a trimmed oscillator for precise duty cycle control, a temperature compensated reference, high gain error amplifier, current sensing comparator, and a high current totempole output ideally suited for driving a power MOSFET.

Datasheet PDF Download
Other datasheets in the file :
KA3842,KA3842A,KA3842AM,KA3842AMM,KA3842AMN
