Part Number : IP2845N
Function : Current Mode Regulating Pulse Width Modulator
Manufacturer : Semelab – > TT Electronics plc
Pinout :
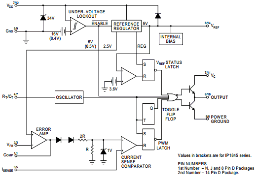
Description
The IP1844 and IP1845 series of switching regulator control circuits contain all the functions necessary to implement off-line, current mode switching regulators, using a minimum number of external parts.
Functions included are voltage reference, error amplifier, current sense comparator, oscillator, totem-pole output driver and under-voltage lockout circuitry. In addition there is a toggle flip-flop which blanks the output on every second clock pulse, thereby ensuring that the duty cycle never exceeds 50%.
Although pin compatible with the UC1844 and UC1845 series, SEMELAB has incorporated several improvements in the IP1844 and IP1845 series allowing tighter and more complete specification of electrical performance .
Datasheet PDF Download
Other datasheets in the file :
IP1842J-BSS2,IP1842J-DESC,IP1843J,IP1843J-883B,IP1843J-BSS2

