Part Number : ICE1QS01
Function :Controller for Switch Mode Power Supplies Supporting Low Power Standby and Power Factor Correction
Manufacturer : Infineon Technologies
Pinout :
Description
ICE10S01 -> Correct Part Number : ICE1QS01

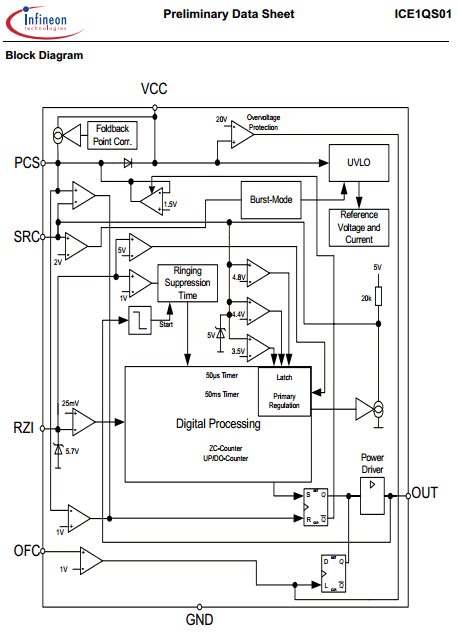
The ICE1QS01 is optimized to control free running flyback converters with and without Power Factor Correction (with PFC Charge Pump).
The switching frequency is reduced in small steps with decreasing load towards a minimum of 20 kHz in standby mode. This function is performed by a digital circuit to avoid any jitter also with periodically pulsed loads. To provide extremely low power consumption at light loads, this device can be switched into Standby Burst Mode. This is also possible without standby control signal (for adapter application).

Datasheet PDF Download
Other datasheets in the file : ICE10S01,ICE10S01G,ICE1QS01,ICE1QS01G,Q67040-S4558
