Part Number : CR5228
Function : (CR5224 – CR5229) MOSFET / Green energy current mode flyback PWM power switch
Manufacturer : Unspecified
Pinout :
Description
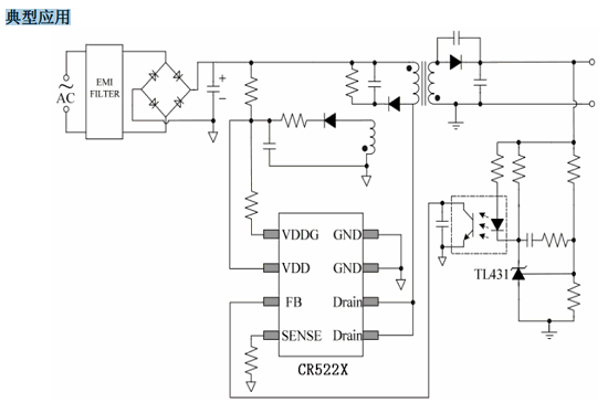
CR522X is a built-in electric high voltage power MOSFET Flow mode flyback PWM control chip for less than 18W Offline flyback switching power supply with high performance, low standby Power, low cost advantages.

* CR5223 built-in 630V MOSFET
* CR5224 built-in 630V MOSFET
* CR5228 built-in 650V MOSFET
* CR5229 built-in 650V MOSFET
Datasheet PDF Download
Other datasheets in the file :
CR5223,CR5224,CR5228,CR5229
