Part Number : AD8152
Function : Xstream 34 x 34, 3.2 Gbps Asynchronous Digital Crosspoint Switch
Manufacturer : Analog Devices
Pinout :
Description
GENERAL DESCRIPTION
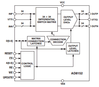
AD8152 is a member of the Xstream line of products and is a breakthrough in digital switching, offering a large switch array (34 × 34) on very little power, typically 2.0 W. Additionally, it operates at data rates up to 3.2 Gbps per port, making it suitable for Sonet/SDH OC-48 with Forward Error Correction (FEC). The AD8152’s useful supply voltage range allows the user to operate at LVPECL/CML data levels down to 2.5 V. The control interface is LVTTL or LVCMOS compatible on 2.5 V to 3.3 V. The AD8152’s fully differential signal path reduces jitter and crosstalk while allowing the use of smaller single-ended voltage swings. It is offered in a 256-ball SBGA package that operates over the industrial temperature range of 0°C to 85°C.
FEATURES
Low Cost
Low Power
2.0 W @ 2.5 V (Outputs Enabled)
<100 mW @ 2.5 V (Outputs Disabled)
34 34, Fully Differential, Nonblocking Array
3.2 Gbps per Port NRZ Data Rate
Wide Power Supply Range: 2.5 V to 3.3 V
LVTTL or LVCMOS Level Control Inputs:
@ 2.5 V to 3.3 V
Low Jitter: 45 ps
Drives a Backplane Directly
Programmable Output Swing
100 mV to 1.6 V Differential
50 On-Chip I/O Termination
User Controlled Voltage at the Load
Minimizes Power Dissipation
Dual Rank Latches
Available in 256-Ball Grid Array
APPLICATIONS
Fiber Optic Network Switching
High Speed Serial Backplane Routing to OC-48 with FEC
Gigabit Ethernet
Digital Video (HDTV)
Data Storage Networks

